• 网站导航
    • 生活资讯
    • 梯城论坛
    • 图片中心
    • 视频中心
  • 网站地图
  • 关于我们
  • 网上有害信息举报 电话:023-55818000
  • 设为首页
  • 加入收藏
  • 注册
  • 登陆
云阳网
站内
  • 站内
  • 中国搜索
  • 云阳手机报
  • 云阳数字报
  • 首页
  • 头条
  • 要闻
  • 时政
  • 乡镇
  • 专题
  • 视频
  • 摄影
  • 旅游
  • 生活
  • 访谈
  • 投稿

    您的位置: 资讯中心>外媒

  • 【2020.2.8】谣言,别信!——今晚12点全市主干道大面积消杀消毒?

    2020年 02月 08日 23:09:42   来源: 网信重庆     编辑: 陈学容
  • 导 读

    新冠肺炎疫情发生以来,有关疫情传播态势、虚假防治措施等流言和谣言在网上传播,引发不少网民误解误读,个别网民编造传播虚假病例数据等谣言,极易引发社会恐慌情绪,严重影响网络安全秩序和社会稳定,同时也给疫情防控工作带来严重干扰。特别提醒:以下这些为谣言,信不得!

    谣言1:今晚12点全市主干道大面积消杀消毒

    真相来了

    2月8日,有人在微信群传播消息称:今晚12点,重庆市主干道将进行大面积消杀消毒工作,今晚10点,居民不得出门,睡觉时需紧闭门窗。对此,经向城管部门核实,我市未安排该项工作。提醒大家不信谣、不传谣,疫情防控工作请以政府部门公告和权威媒体报道为准。

    谣言2:在重庆乘坐公共交通工具需带上身份证

    真相来了

    今日,有网传消息称:今日起,在重庆乘坐任何公共交通工具,均需携带身份证。该消息引起网友的广泛关注与传播。经核实,此消息系谣言。按规定,乘坐飞机、火车、轮船和长途汽车必须持本人身份证,但是在城区内乘坐轨道交通和公共汽车不需要身份证。同时,在此提醒市民:从2020年2月8日起,对主城区老年人公交免费卡暂停使用(持身份证也无效),直到我市突发重大公共卫生事件一级响应结束时恢复。

    谣言3:《江津区新型冠状病毒感染的肺炎疫情防控工作指挥部办公室关于减少出行购物的紧急通告》文件公布

    真相来了

    6日晚,一份《江津区新型冠状病毒感染的肺炎疫情防控工作指挥部办公室关于减少出行购物的紧急通告》在江津本地朋友圈传播。文件称,“购买生活物资最多5天出一次门,且每次出去限一人”等等。

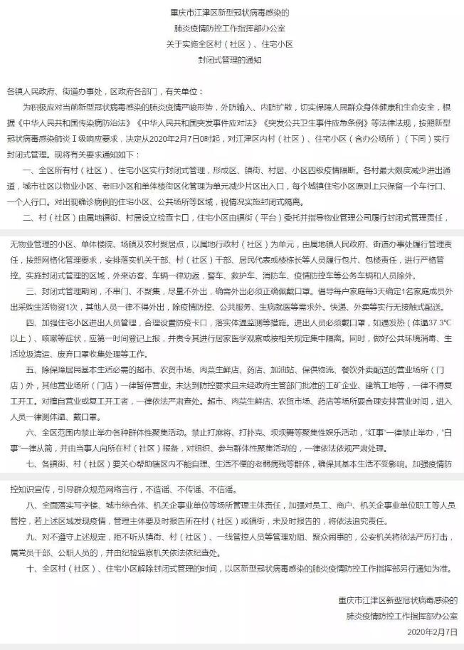
    经核查,此文件为不实版本,7日,江津区防控办正式发布《江津区关于实施全区村(社区)、住宅小区封闭式管理的通知》,决定从2020年2月7日0时起,全区所有村(社区)、住宅小区实行封闭式管理,具体措施详见如下:

    谣言4:“市县紧急会议精神要求”公布

    真相来了

    近日,巫山县陶某在微信朋友圈发布名为“市县紧急会议精神要求”的图片信息,称发现三人以上外边同行者查处,被查处人员将连累到单位,全市禁止机动车上路,饭店摊点一律停业关闭等。

    经查证,陶某所发布信息为网上流传的谣言信息,该信息已被全国多地辟谣。陶某对该信息信以为真,打印后擅自加盖单位印章(重庆市宏实物业管理有限责任公司 巫山县尚熙台物业服务中心)并拍照外传,引发了网民大量传播。

    谣言5:钟南山推荐中药汤剂预防新冠病毒

    真相来了

    近日,“钟南山公开中药预防汤剂”的消息在网上流传,该消息称钟南山推荐了中药处方可预防新型冠状病毒感染。

    广州医科大学校长王新华回应称:外界所传的“钟南山院士公开的一则中药预防方子”,是广医一院个别医生所开的方子,在给医院医务人员群体服用后,大家感觉有帮助而已,不是钟南山院士推荐的,并非外界所宣称的重大发现。

    谣言6:私人邮寄口罩被海关征用

    真相来了

    近日,有网友发帖称,自己托人从日本寄回两箱口罩,本来以为到了天津港,结果被海关直接扣了,说是政府征用支援武汉了。

    天津海关在官网郑重提示:目前网上流传的“私人邮寄口罩被海关征用”之类的表述,是不负责任、不明真相的谣言,海关没有理由也绝对不会“征用”个人防疫物资。“私人邮寄口罩被海关征用”的谣言此前也曾多次出现,涉及宁波、大连、郑州等多地海关。上海、浙江宁波、辽宁大连、河南郑州等各地海关均辟谣:海关不会征用个人口罩!

    谣言7:白酒放冰箱冷冻室能制作75%的酒精

    真相来了

    防护用的口罩和消毒的酒精,现在极难买到,因此,不少网友想尽办法用其他的东西代替。一则网传的视频介绍说可以把白酒放冰箱冰冻室制作75%的酒精。

    专家解释说,白酒是酒精的水溶液,在温度降低到凝固点时,形成的固体中酒精含量会比液体中低。如果去掉固体,那么得到的液体中酒精含量会升高。所以,冷冻-凝固-去掉固体,确实可能剩下的液体酒精含量升高。但是,随着酒精含量的升高,凝固温度会越来越低。35度白酒的凝固点就相当于家用冰箱冷冻室的温度了。也就是说,这个度数的白酒,在冰箱冷冻室里已经不会凝固,也就无法实现浓缩了。白酒度数越高,凝固点越低,比如54度白酒的凝固点低到-34摄氏度,在冰箱里就更不能凝固了。

  • QQ空间 新浪微博 QQ 腾讯微博 微信
    取消分享
    • 时政评论
    • 财经新闻
    • 社会民生
    • 深度报道
    • 乡镇联播
    • 外媒看云阳
    • 我是不是“无症状感染者” ...

      新华社关注云阳志愿服务车队

      春天里的口罩
      截至2020年2月8日24时重庆市新冠肺炎疫情情况
      定心丸来了!这些疫情应对新政策,你应该知道
      截至2月8日12时重庆市新型冠状病毒感染的肺炎疫情情况
      国家卫生健康委关于新型冠状病毒肺炎暂命名事宜的通知
      捐款捐物战疫情,云阳县工商联各商会企业在行动!
      云阳县确诊病例活动轨迹通告
      通知:云阳各金融机构网点恢复正常营业时间不得早于2月13日
      通知:恢复营业时间不得早于2月13日,这些经营性场所除外
      [抗疫微课]面对疫情,给心灵一把保护伞
    • 云阳完全具备“新冠肺炎” ...

      广东省重庆云阳商会第三批 ...

      1岁以下婴儿不宜戴口罩,新冠肺炎期间该如何防护?
      权威又齐全!新型冠状病毒肺炎114问
      新型冠状病毒感染的肺炎健康教育手册
      主播说防疫丨上班的时候应做到“三少”“三多”注意防范
      视频丨小兄妹快板宣传防疫知识,好萌好可爱!
      主播说防疫丨疫情时期宅在家里能做什么?
      主播说防疫丨在工作岗位上的你应该如何做好防控防范?
      村支书广播喊话|有些老辈子,搞得不像话,张起耳朵听不到
      云阳县实施临时交通管制期间交警劝返300余车辆
      云阳爱心企业捐赠500只口罩支援家乡一线防疫工作
    • 逆行先锋丨她,放下三个月 ...

      云阳连年发食品有限责任公 ...

      平安小学开展疫情防控心理辅导 减轻学生家长心理压力
      巴阳镇官塘村:为500余村民集中采购药品和物资
      心疼!防疫民警回家只敢在楼道吃饭:我担心家人被传染
      “云视讯”平台开通 助力战“疫”通信保障工作
      平安小学开展“小手拉大手”防控宣传 齐心抗击疫情
      云阳镇:党员夫妻齐上阵 共同战“疫”奔走一线
      疫情防控的关键时期,阻碍防疫工作就是“犯罪”!
      云阳一男子拒绝配合小区疫情防控登记,结果“杯具”了
      声援战疫丨王小刚创作《当冬天漫长》,致敬所有逆行者
      云阳县实验幼儿园教师家长团结一致 共战疫情
    • [人物]言行践行“忍”学 朱...

      [故事]让公婆过好每一天我 ...

      [纪实]幸福泉水叮咚响 龙角镇泉水村整村脱贫一瞥
      [名胜]百年耀灵书院 鸣凤桥 见证谭家善举
      [特稿]寻访云盐古道之二 云安:古镇悠悠云盐沧桑
      [特稿]寻访云盐古道之一 云安:古镇悠悠云盐沧桑
      [故事]刘世兴和张学书 夫妻相濡以沫六十三年
      [人物]“带着员工干 做给员工看”邓江云践行文明礼仪
      [人物]岳母双目失明 孝顺女婿杨志成照顾十八年
      [故事]红狮镇一小孩落水 男子英勇救人暖人心
      [故事]杨志贵成立歌咏队让老人晚年生活更精彩
      [人物]家寒出孝子 高阳谭宗贵照顾八旬母亲的故事
    • 盘龙其乐融融饺子宴 干群连心迎新年

      龙洞开展法治教育宣传进校园活动

      农坝“硬软”兼施战疫情 守护大门不放松
      鱼泉31位“楼长”守护疫情防控大门
      桑坪热心群众捐款助力疫情防控
      渠马志愿者助力疫情防控
      桑坪加大道路交通管控力度
      上坝确保疫情防控宣传无盲区
      耀灵检查疫情防控期间市场供应
      龙洞龙升村村民们捐赠医用物资给县医院
      桑坪开展超市防疫检查
      江口“红马甲”成群防群治重要力量
    • 万州巫山云阳舞协联欢在云举行

      三峡库区的“巡回法庭”

      原创动画rap | 医生style,让病毒skr而止!
      视频 | 非渝籍车辆通行我市高速公路如何预约?答案来了
      线上元宵节6丨过节又过生 她怎么还哭了两次
      线上元宵节5|隔离病房里连线吃汤圆 里面包的是“爱的馅儿”
      线上元宵节4|接到丈夫的电话,妻子才想起今天是元宵节
      线上元宵节3丨和儿子视频不到一分钟 她接到命令即刻出发
      线上元宵节2|儿子,爸爸在打怪兽!好嘛,我原谅你了!
      线上元宵节1 | 他不在,老婆孩子不吃汤圆:“等你回来一起吃!”
      不吹壳子!重庆各区县隔离工作见实招
      @重庆离退休人员 养老金准时到 千万莫要扎堆取!
  • 网友评论

    更多云阳要闻

    • 屈谦到云阳督导检查疫情防控工作时强调
      抓实抓细 推进防控工作落地见效
    • 肖霄到青龙街道等地检查指导基干民兵参与疫情防控工作
    • 张学锋到疫情防控集中隔离点检查指导疫情防控工作时强调坚决遏制疫情蔓延势头
    • 《防控新型冠状病毒肺炎专题访谈》节目预告
    • 覃昌德暗访督导防控措施落实情况时强调
      更加扎实有效抓好防控工作
    • 《防控新型冠状病毒肺炎专题访谈》节目预告

    更多推荐视频

      云阳新闻02月06日

      2020-02-07

      云阳新闻02月05日

      2020-02-06

      大美云阳旅游宣传片

      2019-12-12

    更多图集推荐

    • 夕照

    • 最美逆行丨镜头记录 ...

    • 暖心!60户村民捐赠 ...

    • [新华社]让“在家过 ...

    • 不留死角 | 云阳收费...

    相关链接
  • 县政府
    友情链接
  • 渝北新闻网
  • 重庆巫溪网
  • 重庆日报
  • 武隆旅游网
  • 中国奉节网
  • 重庆华龙网
  • 人民网重庆
  • 重庆九龙坡
  • 中国巫山网
  • 三峡传媒网
  • 重庆公众网
  • 新华网重庆
    推荐链接
  • 云阳科协网
  • 云阳公众网
  • 重庆大渝网
  • 云阳青少年
    网站地图关于我们网上有害信息举报 电话:023-55818000About YunYangWang.com官方微博意见反馈版权声明联系我们
    主办:云阳县委宣传部 渝ICP备15011569号-2    ©云阳网版权所有