• 网站导航
    • 生活资讯
    • 梯城论坛
    • 图片中心
    • 视频中心
  • 网站地图
  • 关于我们
  • 网上有害信息举报 电话:023-55818000
  • 设为首页
  • 加入收藏
  • 注册
  • 登陆
云阳网
站内
  • 站内
  • 中国搜索
  • 云阳手机报
  • 云阳数字报
  • 首页
  • 头条
  • 要闻
  • 时政
  • 乡镇
  • 专题
  • 视频
  • 摄影
  • 旅游
  • 生活
  • 访谈
  • 投稿

    您的位置: 资讯中心>时政

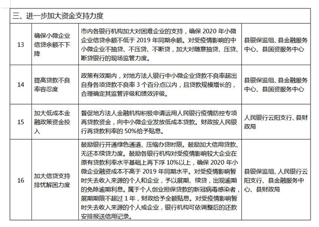
  • @云阳中小企业,这20条共渡难关措施请收下!

    2020年 02月 09日 21:15:19   来源: 云阳县融媒体中心     编辑: 陈学容
  • 云阳县人民政府办公室

    关于印发《贯彻落实重庆市人民政府办公厅关于应对新型冠状病毒感染的肺炎疫情支持中小企业共渡难关的二十条政策措施分工方案》的通知

    各乡镇人民政府、街道办事处,县政府有关部门,有关单位:

    《云阳县贯彻落实〈重庆市人民政府办公厅关于应对新型冠状病毒感染的肺炎疫情支持中小企业共渡难关的二十条政策措施〉分工方案》,已经县政府同意,现印发给你们。请各单位根据职能职责,主动对接市级部门,认真研究细化各项政策措施,切实抓好各项政策措施落地落实。

    云阳县人民政府办公室

    2020年2月9日

  • QQ空间 新浪微博 QQ 腾讯微博 微信
    取消分享
    • 时政评论
    • 财经新闻
    • 社会民生
    • 深度报道
    • 乡镇联播
    • 外媒看云阳
    • 春天里的口罩

      我是不是“无症状感染者” ...

      截至2020年2月9日12时重庆市新冠肺炎疫情情况
      云阳2月9日起开通至重庆应急班线
      好消息!云阳又有2名新冠肺炎确诊患者治愈出院
      万众一心 阻击疫情 | 小品《选择》
      截至2020年2月8日24时重庆市新冠肺炎疫情情况
      定心丸来了!这些疫情应对新政策,你应该知道
      截至2月8日12时重庆市新型冠状病毒感染的肺炎疫情情况
      国家卫生健康委关于新型冠状病毒肺炎暂命名事宜的通知
      捐款捐物战疫情,云阳县工商联各商会企业在行动!
      云阳县确诊病例活动轨迹通告
    • 云阳完全具备“新冠肺炎” ...

      广东省重庆云阳商会第三批 ...

      1岁以下婴儿不宜戴口罩,新冠肺炎期间该如何防护?
      权威又齐全!新型冠状病毒肺炎114问
      新型冠状病毒感染的肺炎健康教育手册
      主播说防疫丨上班的时候应做到“三少”“三多”注意防范
      视频丨小兄妹快板宣传防疫知识,好萌好可爱!
      主播说防疫丨疫情时期宅在家里能做什么?
      主播说防疫丨在工作岗位上的你应该如何做好防控防范?
      村支书广播喊话|有些老辈子,搞得不像话,张起耳朵听不到
      云阳县实施临时交通管制期间交警劝返300余车辆
      云阳爱心企业捐赠500只口罩支援家乡一线防疫工作
    • 逆行先锋丨她,放下三个月 ...

      云阳连年发食品有限责任公 ...

      疫情防控“阻击战”,云阳卫监在行动
      抗击疫情 政协委员冲锋在前
      杏家湾幼儿园疫情防控期间积极开展家园共育活动
      记者调查:“三封”政策 乡镇落实得怎么样?
      蔡海波:志愿服务奔波忙 只为家乡快点好起来
      社区工作者新冠肺炎疫情自我心理应激识别与防护
      平安小学开展疫情防控心理辅导 减轻学生家长心理压力
      巴阳镇官塘村:为500余村民集中采购药品和物资
      心疼!防疫民警回家只敢在楼道吃饭:我担心家人被传染
      “云视讯”平台开通 助力战“疫”通信保障工作
    • [人物]言行践行“忍”学 朱...

      [故事]让公婆过好每一天我 ...

      [纪实]幸福泉水叮咚响 龙角镇泉水村整村脱贫一瞥
      [名胜]百年耀灵书院 鸣凤桥 见证谭家善举
      [特稿]寻访云盐古道之二 云安:古镇悠悠云盐沧桑
      [特稿]寻访云盐古道之一 云安:古镇悠悠云盐沧桑
      [故事]刘世兴和张学书 夫妻相濡以沫六十三年
      [人物]“带着员工干 做给员工看”邓江云践行文明礼仪
      [人物]岳母双目失明 孝顺女婿杨志成照顾十八年
      [故事]红狮镇一小孩落水 男子英勇救人暖人心
      [故事]杨志贵成立歌咏队让老人晚年生活更精彩
      [人物]家寒出孝子 高阳谭宗贵照顾八旬母亲的故事
    • 盘龙其乐融融饺子宴 干群连心迎新年

      龙洞开展法治教育宣传进校园活动

      农坝“硬软”兼施战疫情 守护大门不放松
      鱼泉31位“楼长”守护疫情防控大门
      桑坪热心群众捐款助力疫情防控
      渠马志愿者助力疫情防控
      桑坪加大道路交通管控力度
      上坝确保疫情防控宣传无盲区
      耀灵检查疫情防控期间市场供应
      龙洞龙升村村民们捐赠医用物资给县医院
      桑坪开展超市防疫检查
      江口“红马甲”成群防群治重要力量
    • 万州巫山云阳舞协联欢在云举行

      三峡库区的“巡回法庭”

      明日起主城区公交、轨道交通开收班时间和发班间隔恢复正常
      破坏社区疫情防控设备 暴力妨害公务 綦江两人被警方依法刑事拘留
      停止开学典礼、升旗仪式 重庆发布学校防控新冠肺炎防控指南
      【科普】这份“复工”高能宝典请查收
      重庆两江四岸燃起“武汉加油”“中国加油”最强音
      返岗复工人流增加 不可放松警惕
      重庆所有小区严格实行封闭式管理
      重庆推动129家重要生活物资生产企业有序复工
      《重庆市学校新型冠状病毒感染的肺炎防控工作指南(试行)》发布
      深情一声“武汉,你还好吗?”上游重庆把爱送达,上游新闻联合词作家梁芒推出抗疫主题MV《亲如一家》上线发布
  • 网友评论

    更多云阳要闻

    • 县政府召开第11次县长办公会议 专题研究全县疫情防控和企业复产复工工作
    • 屈谦到云阳督导检查疫情防控工作时强调
      抓实抓细 推进防控工作落地见效
    • 肖霄到青龙街道等地检查指导基干民兵参与疫情防控工作
    • 张学锋到疫情防控集中隔离点检查指导疫情防控工作时强调坚决遏制疫情蔓延势头
    • 《防控新型冠状病毒肺炎专题访谈》节目预告
    • 覃昌德暗访督导防控措施落实情况时强调
      更加扎实有效抓好防控工作

    更多推荐视频

      主播说防疫丨防疫口诀当歌唱

      2020-02-09

      云阳新闻02月08日

      2020-02-09

      大美云阳旅游宣传片

      2019-12-12

    更多图集推荐

    • 夕照

    • 党旗飘飘|出入境大队...

    • 云阳600多名环卫工人...

    • 最美逆行丨镜头记录 ...

    • 暖心!60户村民捐赠 ...

    相关链接
  • 县政府
    友情链接
  • 渝北新闻网
  • 重庆巫溪网
  • 重庆日报
  • 武隆旅游网
  • 中国奉节网
  • 重庆华龙网
  • 人民网重庆
  • 重庆九龙坡
  • 中国巫山网
  • 三峡传媒网
  • 重庆公众网
  • 新华网重庆
    推荐链接
  • 云阳科协网
  • 云阳公众网
  • 重庆大渝网
  • 云阳青少年
    网站地图关于我们网上有害信息举报 电话:023-55818000About YunYangWang.com官方微博意见反馈版权声明联系我们
    主办:云阳县委宣传部 渝ICP备15011569号-2    ©云阳网版权所有