• 网站导航
    • 生活资讯
    • 梯城论坛
    • 图片中心
    • 视频中心
  • 网站地图
  • 关于我们
  • 网上有害信息举报 电话:023-55818000
  • 设为首页
  • 加入收藏
  • 注册
  • 登陆
云阳网
站内
  • 站内
  • 中国搜索
  • 云阳手机报
  • 云阳数字报
  • 首页
  • 头条
  • 要闻
  • 时政
  • 乡镇
  • 专题
  • 视频
  • 摄影
  • 旅游
  • 生活
  • 访谈
  • 投稿

    您的位置: 资讯中心>社会

  • 重庆广播电视大学云阳县工作站二0二0年春季招生简章

    2020年 03月 06日 11:44:12   来源: 云阳县融媒体中心     编辑: 陈学容
  • 国家开放大学是国家教育部直属的,以现代信息技术为支撑,面向成人开展远程开放教育的新型高等学校,开设有本、专科专业,依托全国电大系统共同参与面向在职成人开展教育教学、招生、管理、学习支持服务等各项工作,经国家开放大学、国家开放大学重庆分部批准,重庆广播电视大学云阳县电大站2020年春面向全县各行业开展成人本、专科高等学历教育招生。

    国家开放大学的本科、专科各专业实行“入学水平测试、择优注册”的招生办法入学。实行“学分制业余学习”。春、秋两季招生,为有志成才的人士提供入学机会。现将我校2020春招生有关事项通告如下:

    二、招生对象

    本科(专科起点):具有国民教育系列相同或相近专业高等专科(含专科)以上学历者。

    专科:具有高中(职高、中专、技校)及以上学历者。

    护理学本科专业招生对象仅限于护理专科毕业、持有护士执业资格证书的在职在岗卫生技术人员,药学本科招生对象仅限于在职卫生、医疗行业技术人员。

    三、入学方式及报名材料

    报读国家开放大学本科的学生凭专科毕业证书、身份证原件,网查学历(中国高等教育学生信息网——www.chsi.com.cn/xlcx学历打印件)或“中国高等教育学历认证中心”出具的认证报告)报名;报读国家开放大学专科的学生凭高中(含职高、中专、技校)毕业证、身份证原件及复印件报名。报读护理学专业学生必须提供《护士执业资格证》《在职在岗证明》,报读药学专业本、专科须提供卫生、医药行业《在职在岗证明》。

    本、专科学生入学报名不参加成人高考,电大组织网上入学水平测试,择优注册,国家开放大学进行入学资格终审。(入学测试科目专科为语文、数学;本科文法财经类专业及护理学、药学本科测试科目为《大学语文》、《综合测试》,理工类专业测试科目《高等数学》、《综合测试》)。

    四、教学模式

    国家开放大学学生可在教学点和家中按照相关专业的教学安排,根据自身学习特点和工作、生活环境自主学习,通过国家开放大学、重庆电大远程教学平台随时点播和下载网上教学资源,利用网上直播、双向视频系统等网络交互手段参与网上学生与教师、学生与学生之间的学习交流。

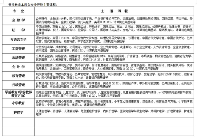
    五、课程设置与考试:各专业教学计划中的必修课程由国家开放大学统一开设,其它课程由重庆电大组织教学与考试。

    六、毕业及颁证

    国家开放大学实行学分制,所获学分在学生注册后8年内有效。学生修满教学计划规定的毕业总学分,实践环节考核合格,思想品德鉴定合格的,学校颁发国家承认的专科或本科学历毕业证书,教育部予以毕业证书电子注册。

    国家开放大学本科学生达到授予学位的标准并符合有关规定要求,可获得学位证书。

    毕业证书在教育部唯一学历证书查询网站一一中国高等教育学生信息网(www.chsi.com.cn)查询

    七、收费标准

    (二)国家开放大学本科

    1. 注册建档费165元/人·届;

    2. 课程学习费理工类专业75元/学分;文经类专业65元/学分;

    3. 毕业证书审核费50元/证·届;

    4. 补修课程学习费20元/学分;非本专业专科学生需补修8-12个学分;

    5. 费用预收(分两年收取):第一学年文法财经类 3555.00 元;理工类 3955.00 元。第二学年:文法财经类3280.00元;理工类3660.00 元,毕业据实结算。

    (二)国家开放大学专科

    1. 注册建档费165元/人·届;

    2. 课程学习费:毕业最低学分为81学分的理工类专业:70元/学分。文经类专业:55元/学分;

    3. 预收教材费500元/人,考试费30元/科·次;书籍资料费据实收取;

    4. 毕业证书审核费50元/证·届;

    5. 费用(两年收取):第一学年文法财经类 3320 元;理工类3965.00 元。第二学年:文法财经类 3010.00 元;理工类3610.00 元,毕业据实结算。

    八、报名地点联系方法

    春季报名时间:因疫情特殊时期,2020年春季电大招生录取工作分3个批次进行,第一批次新生报名数据上报截止时间为2020年3月19日17:00;第二批次新生报名数据上报截止时间为2020年4月8日17:00;第三批次根据疫确情防控形势另行通知

    报名地点:云阳县双江镇大雁路170号电大站办公楼2楼213-228室

    联系电话:18996681853 13983506620 55151006 55151749 55151750 55151751

    重庆广播电视大学云阳县工作站

    二○二0年二月二十六日

  • QQ空间 新浪微博 QQ 腾讯微博 微信
    取消分享
    • 时政评论
    • 财经新闻
    • 社会民生
    • 深度报道
    • 乡镇联播
    • 外媒看云阳
    • 《云阳党建》节目预告:黄 ...

      云阳普安恐龙地质公园等纳 ...

      抗疫微课 | 情绪的意义
      公示:云阳疫情期间接受爱心企业和爱心人士捐赠情况
      云阳县公共租赁住房和廉租住房并轨运行实施细则
      有效应对疫情影响加强地方财政“三保”工作发布会
      县妇联慰问抗疫一线最美“逆行者”为她们送去节日祝福
      县发改委:同心战疫情,巾帼在行动
      团县委开展“抗疫情 助春耕 促脱贫”志愿服务活动
      县城投(集团)公司在建项目复工复产 疫情防控两手抓
      通知:重庆市印发疫情期间支持企业复工复产若干措施
      县民政局实施疫情防控期间临时救助 保障困难群众基本生活
    • 云阳县首条全自动口罩生产 ...

      云阳首条75%酒精消毒液生产...

      高阳镇金惠村:防疫脱贫两手抓 羊肚菌铺开致富路
      渠马镇:梅菜收割晾晒紧 防疫复工两不误
      新津:果农采摘忙 5万公斤柑橘被预定
      炬晟饰品工艺厂:全面启动生产线 同心战“疫”稳就业
      微讲座| 第八讲《初中生疫情下的心理问题应对策略》
      微讲座 | 第十一讲 大学生的心理发展特点
      微讲座 | 第十二讲 未成年人如何进行时间管理
      “云阳造”熔喷布正式上市 携手助力口罩本土生产
      凤鸣:草莓园迎来采摘的春天 可线上预订送货上门
      35万余元!云阳首笔“稳岗返还”资金兑现
    • 云阳:线上线下齐发力 全县...

      王江莲:防疫一线的“攻坚 ...

      [教育]白龙小学组织教师入户查看学生在线学习情况
      重庆广播电视大学云阳县工作站二0二0年春季招生简章
      防疫不误农时 高阳镇扶贫项目实现全复工
      龙塘小学开展走访活动,解决线上学习终端困难问题
      云阳县人民医院组织医护人员开展无偿献血活动
      渠马小学:眼光向下做通线上课堂“最后一公里”
      [教育]后叶小学:“线上教学”入户帮扶有实效
      [教育]平安小学开展形式多样的线上“学雷锋”活动
      云阳一女子不慎落水 民警接力救援
      我的“抗疫”故事
    • [人物]言行践行“忍”学 朱...

      [故事]让公婆过好每一天我 ...

      [纪实]幸福泉水叮咚响 龙角镇泉水村整村脱贫一瞥
      [名胜]百年耀灵书院 鸣凤桥 见证谭家善举
      [特稿]寻访云盐古道之二 云安:古镇悠悠云盐沧桑
      [特稿]寻访云盐古道之一 云安:古镇悠悠云盐沧桑
      [故事]刘世兴和张学书 夫妻相濡以沫六十三年
      [人物]“带着员工干 做给员工看”邓江云践行文明礼仪
      [人物]岳母双目失明 孝顺女婿杨志成照顾十八年
      [故事]红狮镇一小孩落水 男子英勇救人暖人心
      [故事]杨志贵成立歌咏队让老人晚年生活更精彩
      [人物]家寒出孝子 高阳谭宗贵照顾八旬母亲的故事
    • 盘龙其乐融融饺子宴 干群连心迎新年

      龙洞开展法治教育宣传进校园活动

      云安开展技术培训助农春耕
      新津柑橘专家传技术 助力柑橘园春管
      故陵小捐赠显“大爱” 爷孙三代齐献爱
      桑坪劝止一起违规聚集活动
      上坝生基村贫苦户积极向抗疫前线捐款
      凤鸣党员群众为抗击疫情捐款9万多元
      新津田间地里“春耕生产忙”
      桑坪积极对接金融机构助力脱贫攻坚
      宝坪多措并举“整”环境 守牢防疫卫生关
      平安组织技术培训助力柑橘春管
    • 万州巫山云阳舞协联欢在云举行

      三峡库区的“巡回法庭”

      24.4万毫升重庆“热血”来了
      图解丨数读春耕 重庆区县用数字说话(三)
      由“主宾国”变为“主办方” 新加坡将与重庆共同主办智博会
      唱好“双城记”建好“经济圈”|“云访谈”③易小光:成渝要加快推动生产力布局一体化和协同化
      重庆区县复工复产 精准有序扎实推进
      重庆有序推动多个铁路项目复工
      重庆无新冠肺炎新增确诊病例
      H5|新“三十六行”行行出雷锋
      重庆学校的疫情防控地方标准出炉 分时错峰入校离校 停止举行开学典礼等大型集会活动
      【2020.3.5】谣言,别信!——注射康复者血浆能让新冠肺炎感染者立刻康复 ?
  • 网友评论

    更多云阳要闻

    • 关于开展“我为祖国植10棵树”全民义务植树活动的公开信
    • 云阳县召开纪念“三八”国际妇女节110周年座谈会
    • 2020年3月6日重庆市新冠肺炎疫情情况
    • 覃昌德率队到清水等地调研疫情防控和旅游工作时强调坚决完成既定目标任务
    • 罗启辉调研指导交通行业疫情防控工作
    • 覃昌德主持召开县政府第88次常务会议
      研究部署新冠肺炎疫情防控等工作

    更多推荐视频

      云阳新闻03月04日

      2020-03-04

      云阳新闻03月03日

      2020-03-04

      大美云阳旅游宣传片

      2019-12-12

    更多图集推荐

    • 夕照

    • 云阳:樱桃花开春意 ...

    • 战“疫”场上,云阳 ...

    • 云阳:重点民生工程 ...

    • 云阳体育公园:预计今...

    相关链接
  • 县政府
    友情链接
  • 渝北新闻网
  • 重庆巫溪网
  • 重庆日报
  • 武隆旅游网
  • 中国奉节网
  • 重庆华龙网
  • 人民网重庆
  • 重庆九龙坡
  • 中国巫山网
  • 三峡传媒网
  • 重庆公众网
  • 新华网重庆
    推荐链接
  • 云阳科协网
  • 云阳公众网
  • 重庆大渝网
  • 云阳青少年
    网站地图关于我们网上有害信息举报 电话:023-55818000About YunYangWang.com官方微博意见反馈版权声明联系我们
    主办:云阳县委宣传部 渝ICP备15011569号-2    ©云阳网版权所有