• 网站导航
    • 图片中心
    • 视频中心
    • 生活资讯
  • 关于我们
  • 网站地图
  • 设为首页
  • 加入收藏
  • 注册
  • 登陆
云阳网
站内
  • 站内
  • 中国搜索
  • 云阳手机报
  • 云阳数字报
  • 首页
  • 首页
  • 新闻
  • 直播
  • 视频
  • 图片
  • 专题
  • 数字报
  • 手机报
  • 全媒体
  • 投稿
  • 头条
  • 要闻
  • 时政
  • 乡镇
  • 专题
  • 视频
  • 摄影
  • 旅游
  • 生活
  • 访谈

    您的位置: 资讯中心>时政

  • “万里长江·天生云阳”户外多项运动挑战赛邀您加入

    2020年10月09日 09:10:22   来源:云阳县融媒体中心    陈学容

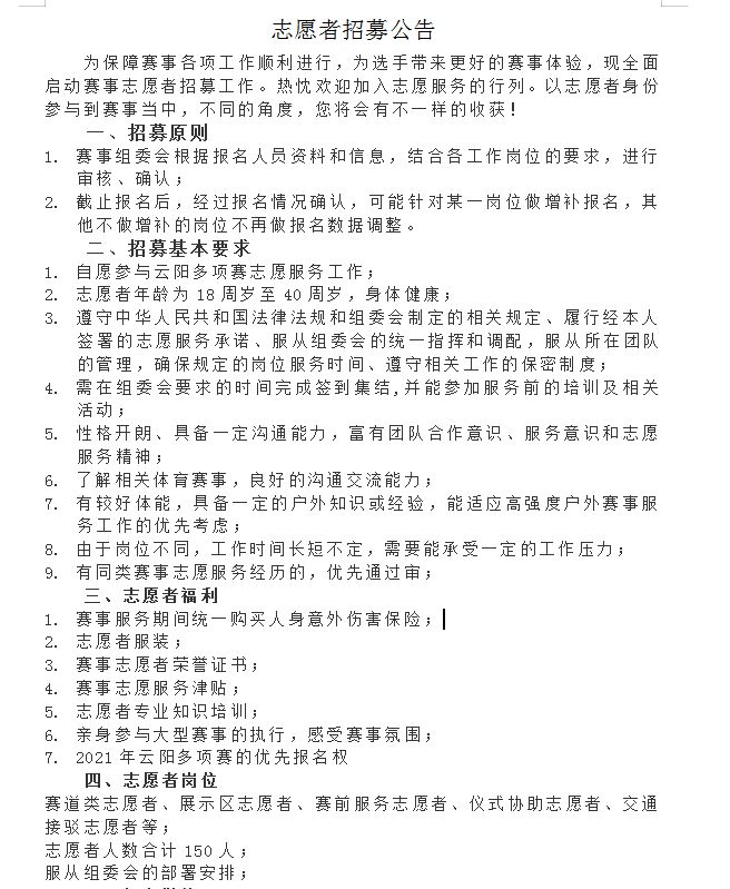
  • 云阳网讯(记者 何竞嘉)近日,记者从县文旅委获悉,随着2020“万里长江·天生云阳”户外多项运动挑战赛开赛日期的日益临近,各项准备工作也在紧锣密鼓的展开。赛事组委会现向社会招募150名赛事志愿者。

    此次招募的志愿者主要分为赛道类、展示区、赛前服务、仪式协助、交通接驳等类别,主要协助工作人员做好赛事期间的各项工作。赛事组委会将统一购买人身意外伤害保险,并提供服务津贴;为志愿者授予赛事志愿者荣誉证书等。

    报名方式:扫描下方图片二维码完成报名

  • QQ空间 新浪微博 QQ 腾讯微博 微信
    取消分享
    • 时政评论
    • 财经新闻
    • 社会民生
    • 深度报道
    • 乡镇联播
    • 外媒看云阳
    • 开拍!一千多年前的杜甫,在 ...

      县农业农村委:紧握执法利剑 ...

      县文旅委联合多部门开展消防安全工作检查
      云阳县2020年公务员(参公人员)奖励公示
      云阳县市场监管局开展“双节”食品和特种设备安全检查
      云阳县消防救援大队持续开展消防安全检查
      提醒 | 放假不放松,云阳交巡警将对这些交通违法行为严查
      云阳县科协开展2020年科普进社区进乡村宣传活动
      云阳多部门联合开展“长江禁捕 打非断链”专项行动约谈
      云阳县市场监管局开展工业企业质量标准提升培训
      “坐着高铁看中国”主题宣传活动10月1日启动
      重庆城市管理职业学院到云阳调研脱贫攻坚与乡村振兴工作
    • 云阳人假期好去处!葡萄买一 ...

      双土镇:红红火火庆“双节” ...

      央视强力推介“云阳红橙”,持续时间三个月!
      “龙缸秀芽”获市第十三届“三峡杯”名优绿茶金奖
      南溪镇宏实村45户建卡贫困户喜领“大红包”
      云阳联合举办推进成渝地区双城经济圈建设专题讲座
      云阳一站一基地揭牌成立 助力中医药产业发展
      云阳列入成渝地区双城经济圈住房公积金一体化发展城市
      盘龙街道青春村打造集体产业 村民不出一分钱稻谷带回家
      9月28日,一起去泥溪迎丰收、玩游戏、买农货…
      外郎乡五峰村3500余亩山核桃丰收 群众增收笑开颜
      云阳县11万户确权农户领新证 农村承包土地身份合法化
    • 快预约!10月11日—13 ...

      多图|中秋遇上国庆,看云阳 ...

      寻人启事|云阳一老人走失,请您帮忙留意!
      跑起来、动起来,云阳长跑爱好者向祖国献礼...
      敬请期待!云阳三支舞蹈队备战广场舞展演赛
      云阳高速迎来出行高峰...这份避堵攻略赶紧收好啦!
      桐林小学开展“情浓意更浓,欢乐庆中秋”主题活动
      云阳多个作品荣获“大巴山文艺推优工程”优秀作品
      [教育]云阳县江南联盟成立大会在龙角初中举行
      [教育]实验幼儿园开展“迎中秋”系列活动
      [教育]杏家湾幼儿园开展中秋节体验活动 感受节日的气氛
      “云阳面”面馆请环卫工人吃面   一起喜迎国庆
    • 言行践行“忍”学 朱思润的 ...

      “让公婆过好每一天我就开心 ...

      幸福泉水叮咚响 —龙角镇泉水村整村脱贫一瞥
      [名胜]百年耀灵书院 鸣凤桥 见证谭家善举
      寻访“云盐古道”系列报道之二 云安:古镇悠悠云盐沧桑
      寻访“云盐古道”系列报道之一 云安:古镇悠悠云盐沧桑
      夫妻相濡以沫六十三年刘世兴和张学书夫妻的故事
      “带着员工干 做给员工看” 邓江云践行文明礼仪的一天
      岳母双目失明 女婿照顾十八年孝顺女婿杨志成的故事
      [故事]红狮镇一小孩落水 男子英勇救人暖人心
      “我们每天过得很充实” 杨志贵成立歌咏队让老人晚年生活更精彩
      家寒出孝子 母爱大于天谭宗贵照顾八旬母亲的故事
    • 养鹿卫生院开展新冠疫情防控知识进校园

      水口开展交通违法行为查处行动

      江口召开交通领域在建项目安全工作会
      南溪借游园活动为干部职工“充电”
      水口开展“迎中秋·庆国庆”文娱演出活动
      云阳举行烈士祭扫活动 悼念革命先烈
      宝坪开展“我把青春献祖国” 朗诵比赛
      鱼泉开展安全生产与自然灾害防治集中行动
      平安开展迎国庆治安巡逻夜查行动
      鱼泉开展决战脱贫攻坚知识竞赛活动
      江口召开节前廉政警示教育会
      清水乡开展节前综合大检查 保群众安全
    • 全国人大外事委员会就美国所 ...

      万州巫山云阳舞协三地联欢在 ...

      【“十三五”成就巡礼·坐着高铁看中国】百年京张线 见证复兴新征程
      小康图景|美好的明天靠双手
      正在直播 | 科学家的家,创业者的城
      新华社:重庆华溪村 脱贫路上“跑”出幸福生活
      区县文旅精品荟丨原乡风情大美铜梁
      重庆17个轨道交通站点设有AED
      坚守者辛苦了,向你们致敬!
      正在直播|原乡风情 大美铜梁
      国庆长假重庆红色旅游受青睐!
      国庆长假过半 重庆253家A级景区迎客近600万人次
  • 网友评论

    更多云阳要闻

    • 国庆假期怎么玩?云阳这些地方都是好去处~
    • 张学锋现场督办水生态环境问题整改情况要求推动山清水秀美丽之地建设走深走实
    • 刘晓云率队检查节前安全生产工作 确保全县安全稳定
    • 云阳与重庆大学附属肿瘤医院举行院地战略合作签约仪式 张学锋出席并讲话
    • 县委第一巡察组巡察县人大常委会机关党组工作正式启动
    • 云阳举行社会各界向革命烈士敬献花篮仪式 张学锋 赵勇出席

    更多推荐视频

      云阳新闻 10月02日

      2020-10-02

      云阳新闻 09月30日

      2020-10-02

      [0821专题片]追寻先烈足迹 开国少将—谭右铭

      2020-08-25

    更多图集推荐

    • 清水风情

    • 网信十四五 请您来建 ...

    • 云阳职教中心1300 ...

    • 云阳国省县道干线公路 ...

    • 云阳桂花扑鼻香 正是 ...

    相关链接
  • 县政府
    友情链接
  • 渝北新闻网
  • 重庆巫溪网
  • 重庆日报
  • 武隆旅游网
  • 中国奉节网
  • 重庆华龙网
  • 人民网重庆
  • 重庆九龙坡
  • 中国巫山网
  • 三峡传媒网
  • 新华网重庆
  • 重庆公众网
    推荐链接
  • 云阳科协网
  • 重庆大渝网
  • 云阳青少年
  • 云阳县人民政府公众信息门户网
    版权声明 关于我们 联系我们 网站地图
    主办:云阳县委宣传部 渝ICP备15011569号-2    ©云阳网版权所有