• 网站导航
    • 图片中心
    • 视频中心
    • 生活资讯
  • 关于我们
  • 网站地图
  • 设为首页
  • 加入收藏
  • 注册
  • 登陆
云阳网
站内
  • 站内
  • 中国搜索
  • 云阳手机报
  • 云阳数字报
  • 首页
  • 首页
  • 新闻
  • 直播
  • 视频
  • 图片
  • 专题
  • 数字报
  • 手机报
  • 全媒体
  • 投稿
  • 头条
  • 要闻
  • 时政
  • 乡镇
  • 专题
  • 视频
  • 摄影
  • 旅游
  • 生活
  • 访谈

    您的位置: 资讯中心>社会

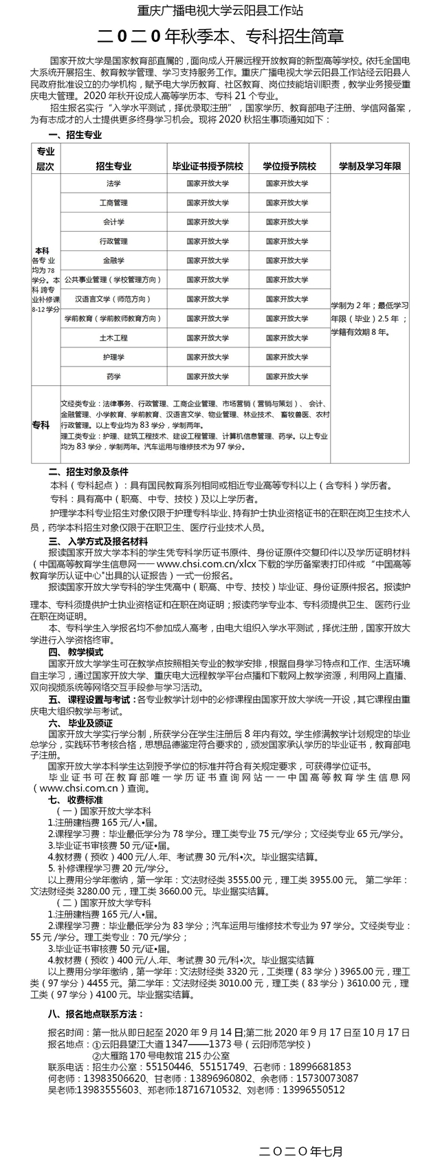
  • 重庆广播电视大学云阳县工作站2020年秋季招生简章

    2020年09月01日 16:58:44   来源:云阳县融媒体中心    陈学容
  • QQ空间 新浪微博 QQ 腾讯微博 微信
    取消分享
    • 时政评论
    • 财经新闻
    • 社会民生
    • 深度报道
    • 乡镇联播
    • 外媒看云阳
    • 云阳举办抗击疫情作品展 用 ...

      云阳县人大持续推进公益诉讼 ...

      云阳县卫健委督导“健康促进医院”创建工作
      停气通知:9月3日云阳县城区这些地方将停气
      县规划和自然资源局到桑坪督导地质灾害防治工作
      县市场监管局到重庆云海检验检测有限公司调研建设情况
      云阳法院发布2019行政审判白皮书:“一把手”出庭不到10%
      云阳多部门联合开展校园周边文化环境集中整治行动
      云阳开展“电鱼法不容情,禁捕刻不容缓”禁渔法制宣传
      云阳县退役军人事务局组织成立退役军人志愿者服务队
      云阳:多部门联合开展校外培训机构专项治理工作
      本信电子科技(重庆)有限公司诚聘英才 这些岗位等着你
    • 丰收季!宝坪镇凤凰村高粱红 ...

      云阳亿联建材家居汽车城:乘 ...

      清水:加快产业发展建设 推动农业高质量发展
      三峡阳菊:延伸产业链条 进军加工业领域
      农坝镇将建万亩辣椒产业园 小辣椒带来大发展
      渝峰乌天麻集团:为全县大健康产业添砖加瓦
      雄业玩具制衣有限公司:升级产品开拓市场 提高员工收入
      云阳入选“互联网+”农产品出村进城工程试点县
      刘志明夫妇:“心中有信念,才会有小康日子。”
      故陵镇红椿村种植油葵 带动贫困户脱贫增收
      云阳:玩具制衣车间生产忙 带动当地群众脱贫增收
      重庆洋俊实业有限公司:返乡创业正当时 助力家乡大发展
    • 融艺少年秋季招生啦,16节 ...

      全球展播!云阳美食入选新华 ...

      [教育]双江小学师生热烈讨论央视《开学第一课》
      [教育]凤鸣中学组织学生收看开学第一课
      [教育]云阳县特殊教育学校组织学生收看《开学第一课》
      慈善“助浴快车”开进泥溪镇敬老院 把关爱送到老人身边
      [教育]海峡小学开展“厉行节约·光盘行动”开学第一课
      重庆广播电视大学云阳县工作站2020年秋季招生简章
      评论:有心胜过有形 向不文明祭祀说“不”
      [教育]桐林小学开学第一天:疫情防控不放松
      今年《开学第一课》注定难忘,钟南山携手“抗疫天团”九月一日开讲
      全县公共机构“制止餐饮浪费·崇尚勤俭节约”行动启动
    • 言行践行“忍”学 朱思润的 ...

      “让公婆过好每一天我就开心 ...

      幸福泉水叮咚响 —龙角镇泉水村整村脱贫一瞥
      [名胜]百年耀灵书院 鸣凤桥 见证谭家善举
      寻访“云盐古道”系列报道之二 云安:古镇悠悠云盐沧桑
      寻访“云盐古道”系列报道之一 云安:古镇悠悠云盐沧桑
      夫妻相濡以沫六十三年刘世兴和张学书夫妻的故事
      “带着员工干 做给员工看” 邓江云践行文明礼仪的一天
      岳母双目失明 女婿照顾十八年孝顺女婿杨志成的故事
      [故事]红狮镇一小孩落水 男子英勇救人暖人心
      “我们每天过得很充实” 杨志贵成立歌咏队让老人晚年生活更精彩
      家寒出孝子 母爱大于天谭宗贵照顾八旬母亲的故事
    • 养鹿卫生院开展新冠疫情防控知识进校园

      水口开展交通违法行为查处行动

      耀灵积极开展土地复垦工作
      渠马召开森林防火及护林员培训工作会
      黄石检查学校安全管理工作
      龙角开展“送文化进基层”文艺演出活动
      耀灵开展道路交通安全检查行动
      洞鹿党委认真整改县委巡察组反馈意见
      渠马开展文化服务辅导培训
      云安召开工业经济发展动员会
      黄石组织召开工业经济高质量发展务虚会
      桑坪组织召开农业保险培训会
    • 全国人大外事委员会就美国所 ...

      万州巫山云阳舞协三地联欢在 ...

      城口《区长县长晒精品》8分钟
      区长县长晒精品丨城口 山山来迟
      【幸福花开新边疆】雪域高原之上,这是他们幸福生活的模样
      2020线上智博会10秒宣传片
      他们也开学了!“V动巴渝”短视频孵化季今日开班
      幸福花开新边疆|高原施工队的带头人
      【幸福花开新边疆】大山深处有“药香”
      民法典有奖知识竞赛,测测你是否有“典”厉害
      《西藏 扎西德勒》(下集)
      【幸福花开新边疆】久巴村:草莓“映红”脱贫致富路
  • 网友评论

    更多云阳要闻

    • 山东省乳山市党政代表团来云对接东西部扶贫协作工作
    • 云阳千亿工业高质量发展领导小组召开第一次会议 张学锋主持会议并讲话
    • 县政府召开第105次常务会
      审议相关事项 部署近期工作
    • 县委常委会召开会议 深入学习贯彻习近平总书记重要讲话重要指示精神
    • 县政府党组召开扩大会议
      学习贯彻习近平总书记重要讲话精神等
    • 云阳召开2020年定兵工作会 通报今年征兵工作情况

    更多推荐视频

      云阳新闻 09月01日

      2020-09-02

      云阳新闻 08月31日

      2020-09-01

      [0821专题片]追寻先烈足迹 开国少将—谭右铭

      2020-08-25

    更多图集推荐

    • 清水风情

    • 美!云阳最值得一去的 ...

    • 稻谷飘香 又是一年秋 ...

    • 云阳诚信杭萧钢构产业 ...

    • 县人武部组织开展集中 ...

    相关链接
  • 县政府
    友情链接
  • 渝北新闻网
  • 重庆巫溪网
  • 重庆日报
  • 武隆旅游网
  • 中国奉节网
  • 重庆华龙网
  • 人民网重庆
  • 重庆九龙坡
  • 中国巫山网
  • 三峡传媒网
  • 新华网重庆
  • 重庆公众网
    推荐链接
  • 云阳科协网
  • 重庆大渝网
  • 云阳青少年
  • 云阳县人民政府公众信息门户网
    版权声明 关于我们 联系我们 网站地图
    主办:云阳县委宣传部 渝ICP备15011569号-2    ©云阳网版权所有